6月8-10日,一年一度的世界石油天然气大会—第二十一届中国国际石油石化技术装备展览会(cippe2021)将在北京·中国国际展览中心(新馆)举行。中国石油天然气集团有限公司将连续第十一年组团参展。
中国石油展团由中油技开、宝石机械、宝鸡钢管、济柴动力、渤海装备、工程院、大庆油田、华北荣盛、管道局、冀东油田机械厂、华油通信、润滑油公司、吐哈油田工程技术研究院、工程建设西南分公司、昆仑富士仪表等15家企业组成,将携带先进的技术装备整体亮相。欢迎各界朋友莅临E1馆参观交流指导。

中国石油天然气集团有限公司是上下游、内外贸、产销一体化的综合性国际能源公司,拥有勘探开发、炼油化工、管道运输、销售贸易、工程技术、工程建设、装备制造等完整的石油石化产业链,世界500强排名第四位、全球50大石油公司排名第三位。石油石化装备业务是中国石油综合性国际能源公司的重要组成部分,产品涉及钻井、采油、钢管、动力等9大类、200多个品种,产品销售到80多个国家和地区,是中国石油石化装备制造业的重要力量,国际影响力、市场竞争力和创新创效能力持续提升。
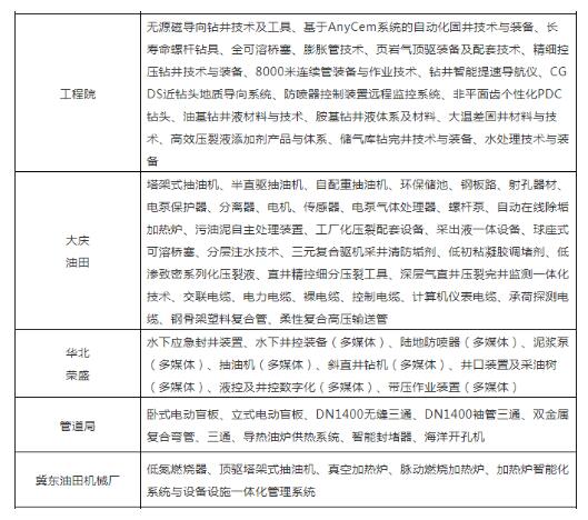
本届展会,中国石油装备展团重点展示产品与服务业务如下:



6月8-10日,欢迎您莅临中国石油装备展团各企业展台参观。
|